【大河财立方消息】 近日,许昌市人民政府办公室印发通知,许昌市将深入实施城市更新重点工程行动。
文件指出,许昌将推进城镇老旧小区和片区更新改造。持续推进2001~2005年建成、基础设施不完善的城镇老旧小区改造。按照“一村一策”原则有力有序推进城中村改造,稳妥推进危险住房改造。
着力建设活力街区。推动文旅产业赋能城市更新,改造提升商业步行街和旧商业街区,到2027年年底,各县(市、区)打造1个以上旅游休闲街区或商业街区。
提升城市排水防涝能力。统筹城市防洪和内涝治理,对天宝河、饮马河、许扶运河、小洪河等城区主要排涝通道进行整治。
持续提升城市供热水平。结合许襄长输综合供热管网建设,充分释放许禹供热长输管线和许襄长输综合供热管网输热能力,谋划铁西片区“汽改水”项目和中心城区未供暖老旧小区供热设施建设改造项目,实现中心城区热力管网全覆盖。
许昌市深入实施
城市更新重点工程行动计划
为深入贯彻落实习近平总书记关于城市工作重要论述和考察河南重要讲话精神,全面落实中央城市工作会议精神,按照省委、市委城市工作会议精神要求和深入实施城市更新行动安排部署,聚焦“两融五城四跃升”,深入实施城市更新重点工程,着力打造创新、宜居、美丽、韧性、文明、智慧的现代化人民城市,结合我市实际,制定本行动计划。
一、重点任务
(一)实施完整社区建设工程。新建居住区要根据《城市居住区规划设计标准》《河南省完整社区建设指引》建设。既有居住区要根据《河南省完整社区建设指引》,因地制宜补充完善社区综合服务站、老年服务站、社区卫生服务站、综合超市、快递服务点、水电路气热信、停车及充电设施、无障碍设施、环境卫生设施、公共活动场地等。针对社区群众需求,开展“菜单式”项目改造,完善幼儿园、托育机构、社区食堂、慢行系统、公共绿地等基础设施,持续改善人居环境,提升生活品质,建设安全健康、设施完善、管理有序的完整社区。到2027年年底,中心城区一半以上城市社区建成完整社区,各县(市)至少建成1个完整社区,形成示范带动。(市住房和城乡建设局牵头,市发展和改革委员会、市财政局、市教育局、市民政局、市工业和信息化局、市公安局、市自然资源和规划局、市商务局、市文化广电和旅游局、市卫生健康委员会、市市场监督管理局、市体育局、市残疾人联合会,各县〔市、区〕政府〔管委会〕按照职责分工负责。以下均需各县〔市、区〕政府〔管委会〕落实,不再列出)
(二)实施安全舒适绿色智慧“好房子”建设工程。严把“好房子”施工图审查、绿色建筑标准、质量监管措施关,筛选“好房子”优先进入以旧换新平台,向社会公众推荐,以点带面,促进全市“好房子”建设。(市住房和城乡建设局负责)
(三)推进城镇老旧小区和片区更新改造。持续推进2001—2005年建成、基础设施不完善的城镇老旧小区改造。按照“一村一策”原则有力有序推进城中村改造,稳妥推进危险住房改造。有效发挥城市更新单元的带动效应,以城市更新单元为抓手推进片区开发,实现资金平衡和可持续发展。积极推动魏都区“曹魏·187”项目、建安区北海片区开发项目、示范区中原电气谷智能电力装备产业等城市更新项目更新改造。(市住房和城乡建设局负责)
(四)着力建设活力街区。推动文旅产业赋能城市更新,改造提升商业步行街和旧商业街区,到2027年年底,各县(市、区)打造1个以上旅游休闲街区或商业街区。加强旧厂房、旧仓库等更新改造,立足产业升级与技术创新,打造“工业遗存+先进制造”示范点,通过艺术改造和功能置换,发展精品零售、特色餐饮、文化创意等服务型产业,到2027年年底,各县(市、区)探索实施1个以上遗存工业厂房更新改造项目。(市文化广电和旅游局、市商务局、市工业和信息化局按照职责分工负责)
(五)实施市政基础设施补短板工程
1.完善城市道路体系建设。加强城市道路建设,加快推进莲城大道、文峰路、天宝路、灞陵路等道路提升改造工程和人行道、非机动车道提升改造项目,谋划实施新兴路、文峰路等快速路建设工程,永兴路高速出入口建设工程,陈庄街贯通、新东街东延、潩河北路等断头路贯通工程,提升城市道路通行能力。(市住房和城乡建设局、市交通运输局、市城投发展集团有限公司按照职责分工负责)
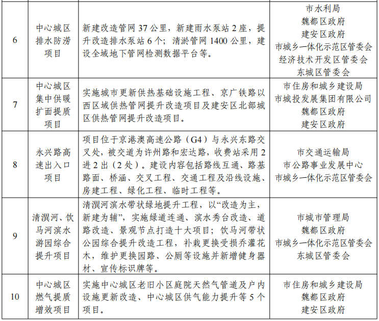
2.提升城市排水防涝能力。统筹城市防洪和内涝治理,对天宝河、饮马河、许扶运河、小洪河等城区主要排涝通道进行整治,系统推进排水管网和泵站建设改造,治理重要易涝点,实施天宝河排涝通道改造、东城区雨水管网更新改造提升工程等20个排水防涝项目,保障城市安全运行。(市水利局负责)
3.保障城市燃气设施运行安全。持续推进燃气管道更新改造,紧盯老旧小区设施更新改造。积极争取超长期国债资金,谋划实施老旧小区庭院天然气管道及户内设施更新改造和中心城区供气能力提升等5个项目,提升城市燃气安全运行水平。(市住房和城乡建设局负责)
4.持续提升城市供热水平。结合许襄长输综合供热管网建设,充分释放许禹供热长输管线和许襄长输综合供热管网输热能力,谋划铁西片区“汽改水”项目和中心城区未供暖老旧小区供热设施建设改造项目,实现中心城区热力管网全覆盖。(市住房和城乡建设局、市城投发展集团有限公司按照职责分工负责)
5.完善城市生活垃圾收运处置体系。 2026年年底前,居民小区生活垃圾分类收集设施基本实现全覆盖,中心城区餐厨垃圾集中收运率达到75%,加快推进飞灰资源化利用项目。(市城市管理局负责)
(六)实施城市精细化治理工程
1.开展背街小巷和小微公共空间整治。聚焦问题突出、矛盾叠加的背街小巷和小微公共空间,实施“一巷一策”改造,修补路面,规整管线,增设绿化微景观,建设景观节点、健身休闲步道,打造街头口袋公园微景观。实施清潩河滨水带状绿地提升工程和饮马河带状公园综合提升改造工程,2026年建设口袋公园10个,2027年建设口袋公园10个。(市城市管理局、市住房和城乡建设局按照职责分工负责)
2.开展城区增亮专项行动。完善基础照明设施,覆盖主次干道、背街小巷、公园、社区等区域,消除照明盲区。对20条道路照明,5条道路节庆灯饰,10个游园广场、2条河流沿线步道及桥梁照明进行提升改造并实施城市照明集中控制系统项目,2027年亮灯率达到100%。(市城市管理局负责)
(七)实施历史文化资源保护利用工程。全面调查老城区及历史文化街区等文化遗产资源底数,积极创建春秋楼、南大街省级历史文化街区。支持符合条件的历史文化名城和街区等保护提升项目争取政策性资金支持。(市住房和城乡建设局、市文化广电和旅游局按照职责分工负责)
二、组织实施
成立城市更新工作专班,专班办公室设在市住房和城乡建设局,牵头抓总城市更新工作。各县(市、区)政府(管委会)要扛起主体责任,健全城市更新工作推进机制。各有关部门要结合自身职责,加强政策支持和指导服务,强化协调配合,主动加强与上级部门的协调对接,积极争取资金、政策、资源等方面的帮助支持,凝聚城市更新工作合力。
【附件】
十大城市更新重点项目清单




