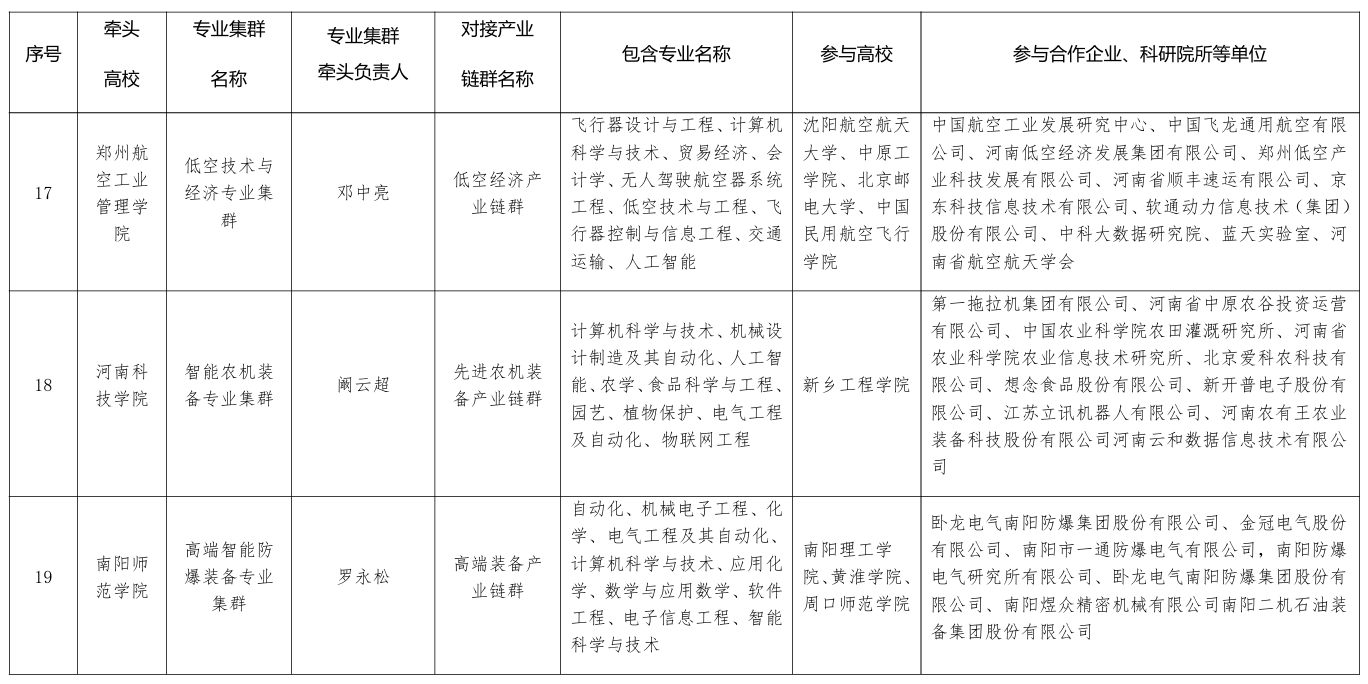
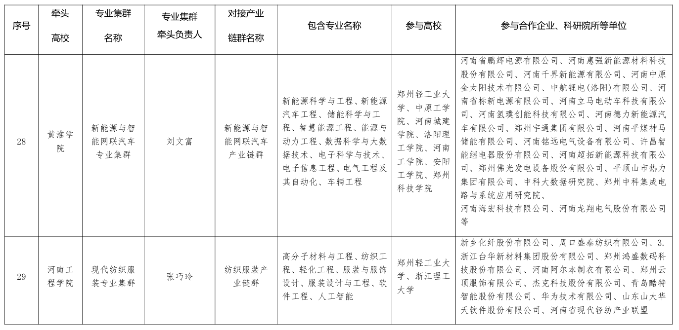
【大河财立方消息】 近日,经高校申报、资格审核、答辩评审,河南省教育厅公式首批河南省优势特色本科专业集群拟立项培育名单。
本次拟立项的34个专业集群涵盖多个领域,包括前沿新材料、生物医药产业链、现代中药产业链、临港产业与内河航运产业链等。郑州大学、河南大学、河南理工大学、河南财经政法大学等多所高校作为牵头单位入选。具体名单详见附表。














关注河南一百度了解更多本地资讯
【大河财立方消息】 近日,经高校申报、资格审核、答辩评审,河南省教育厅公式首批河南省优势特色本科专业集群拟立项培育名单。
本次拟立项的34个专业集群涵盖多个领域,包括前沿新材料、生物医药产业链、现代中药产业链、临港产业与内河航运产业链等。郑州大学、河南大学、河南理工大学、河南财经政法大学等多所高校作为牵头单位入选。具体名单详见附表。















点击右上角按钮
分享给您的朋友或是朋友圈