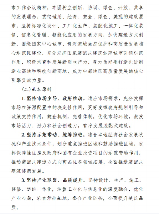
【大河财立方消息】 3月6日,郑州市城乡建设局发布关于公开征求《郑州市人民政府关于大力推进装配式建筑发展的实施意见(代拟稿)》意见的通知。征求意见时间为2026年3月6日~2026年4月6日。
意见稿提出,到2026年底,郑州全市装配式建筑占新建建筑的面积比例达到50%以上。力争到2030年底,全市装配式建筑占新建建筑的面积比例达到60%以上。
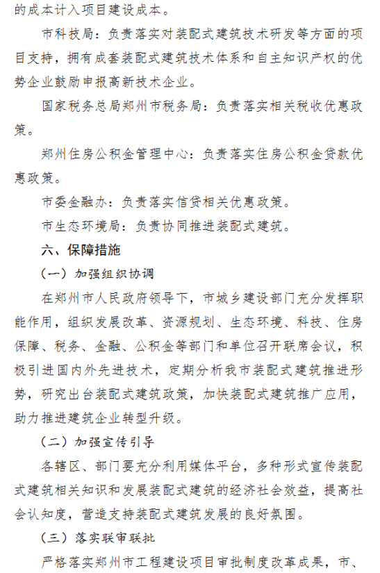
政策支持方面,意见稿提出,配合省级相关部门支持金融机构对建设装配式建筑产业基地(园区)、项目及从事技术研发等工作且符合条件的企业,开辟“绿色”通道,加大信贷支持力度,拓宽抵押质押的种类和范围,并在贷款额度、贷款期限及贷款利率等方面予以倾斜。对使用住房公积金贷款购买装配式商品住房的,按照差别化住房信贷政策给予支持,贷款额度最高可上浮20%。
其他政策支持方面,意见稿提出,装配式建筑采用新技术、新工艺、新产品和新设备的研发费用,可以按照国家有关规定享受税收优惠政策。在重污染天气橙色及以下预警期间,装配式建筑项目的生产、运输、施工作业原则上不停工(土石方作业、涉气作业除外)。












关注河南一百度了解更多本地资讯

