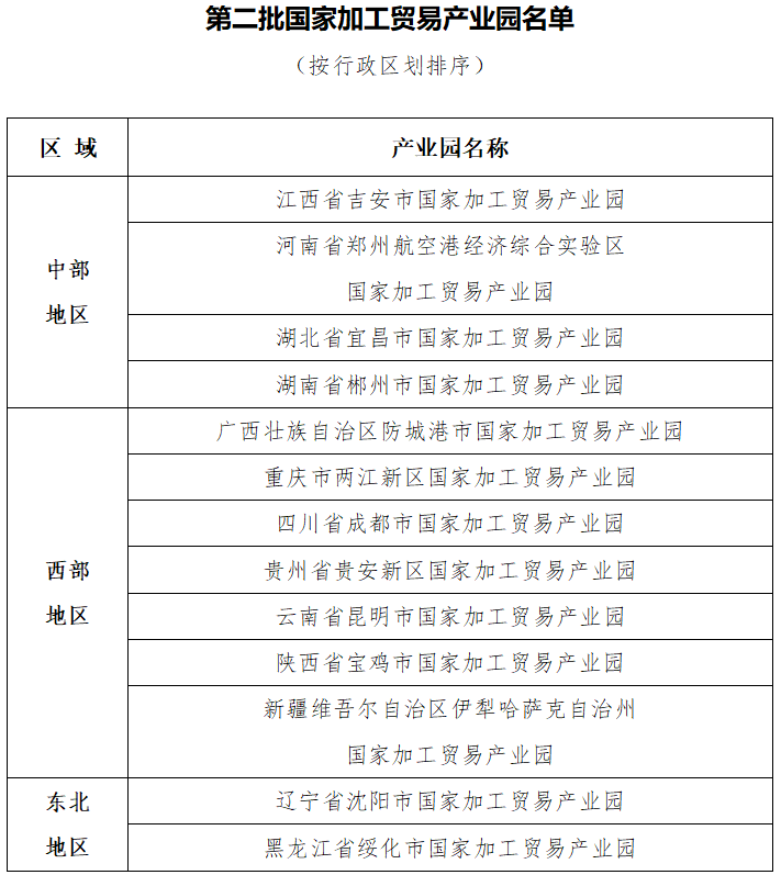
【大河财立方消息】4月3日,商务部通知,发布第二批国家加工贸易产业园名单。经地方申报和专家评审,确定了第二批产业园名单,共13家。其中,中部地区4家、西部地区7家、东北地区2家。
记者注意到,河南省郑州航空港经济综合实验区国家加工贸易产业园入选。

通知明确,要依托本地加工贸易产业基础,聚焦产业园优势特色产业,重点培育龙头骨干企业,着力吸引上下游配套企业,实现一体化集群发展。要充分发挥产业园引领带动作用,提升当地加工贸易整体规模和水平。
要注重与东部地区合作共建产业园,进一步创新产业协作、权益共享等合作机制,促进人才、资金、技术、信息等要素的流动与共享,助力加工贸易在国内梯度转移。要探索国际产业园区合作共建新模式,加强跨境产业链供应链对接合作,推动加工贸易区域协调联动发展。
要强化产业园基础和配套设施建设,搭建公共服务平台,提升在项目对接、研发检测、标准认证、知识产权保护、劳动力保障、职业培训等方面的公共服务水平,为加工贸易发展营造良好营商环境。
各省级商务主管部门要加强政策协同配合,扎实推进产业园培育建设工作,确保产业园做出特色、做出成效,及时总结推广好经验好做法,为促进加工贸易持续健康发展和外贸提质增效,加快建设贸易强国提供有力支撑。
【责任编辑:牛尚 】 【内容审核:靳静波 】 【总编辑:黄念念 】
关注河南一百度了解更多本地资讯

